C4D怎么使用区域光 c4d区域光在哪里
来源:game773整合
作者:773游戏网
时间:2026-04-05 12:20
C4D怎么使用区域光?c4d区域光在哪里?在C4D中,区域光是一种模拟柔光箱的灯光类型,能产生柔和、自然的光影过渡,很多用户不知道怎么使用区域光,只要在灯光对象中选择区域光,即可通过缩放调节光照范围,并利用强度、色温、采样等参数控制亮度与阴影质量。详细的操作就跟随小编一起来看看吧!
C4D怎么使用区域光 c4d区域光在哪里

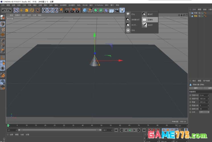
1、新建以下场景;

2、新增区域光,渲染看下;可看出区域光的中心有无光的区域;


3、这四个点可调节区域光大小;

4、在这里改变颜色、投影等属性;


5、可以试着调节后面的属性,例如澡波;


下一篇:WorkBuddy怎么做学生成绩表 如何制作学生成绩表
