C4D怎么隐藏对象 C4d如何隐藏对象
来源:game773整合
作者:773游戏网
时间:2026-04-05 12:00
C4D怎么隐藏对象?C4d如何隐藏对象?MAXON Cinema 4D是一款三维建模软件,隐藏对象很多用户不知道如何操作。只需要选中需要隐藏的对象,在对象管理器中点击其右侧的两个小圆点即可快速隐藏或显示,若需批量隐藏,可使用图层管理或快捷键进行控制。详细的操作就跟随小编一起来看看吧!
C4D怎么隐藏对象 C4d如何隐藏对象
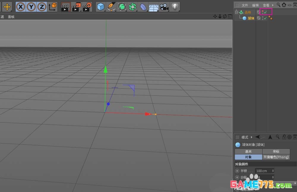
1、图为父级为【晶格】子级为【球体】的一个效果图。

2、选中【晶格】对象,快捷键Q,则晶格对象隐藏,但球体还在,或者点击“绿色箭头”会变成“红色叉”

3、当把球体对象由绿色对号改成红色叉号时,则整个图像消失

4、来看一下和“打成小红点”的区别,即点击两次框出的区域,把灰色的圆点变成红色小圆点,此时整个晶格对象和球体对象都隐藏了

5、而当把球体单击变成绿点时,则出现了球体的轮廓,虽然不可见,但可进行其他属性的修改。

6、再新建一个立方体和圆环的组合,此时发现组合并没有可关闭的绿色对号。

7、但可以通过点击变成小红点来隐藏此组合。由此可见,绿色对号的改变,控制的是效果,作为组合,并没有特殊效果,因此没有该元素,而变成小红点控制的是对象本身的隐藏。

下一篇:c4d怎么做破碎效果 c4d怎么做镜子破碎效果
