c4d怎么设置对象坐标 c4d如何让坐标和对象快速对齐
来源:game773整合
作者:773游戏网
时间:2026-04-05 11:20
c4d怎么设置对象坐标?c4d如何让坐标和对象快速对齐?在C4D中改变对象坐标,可以通过启用轴心模式或坐标管理器实现。选中对象后,按下快捷键L进入轴心编辑模式,即可自由移动或旋转轴心位置,退出后对象坐标即发生改变。也可在界面右侧的坐标面板中,直接输入位置、旋转或缩放数值进行精确调整。详细的操作就跟随小编一起来看看吧!
c4d怎么设置对象坐标 c4d如何让坐标和对象快速对齐
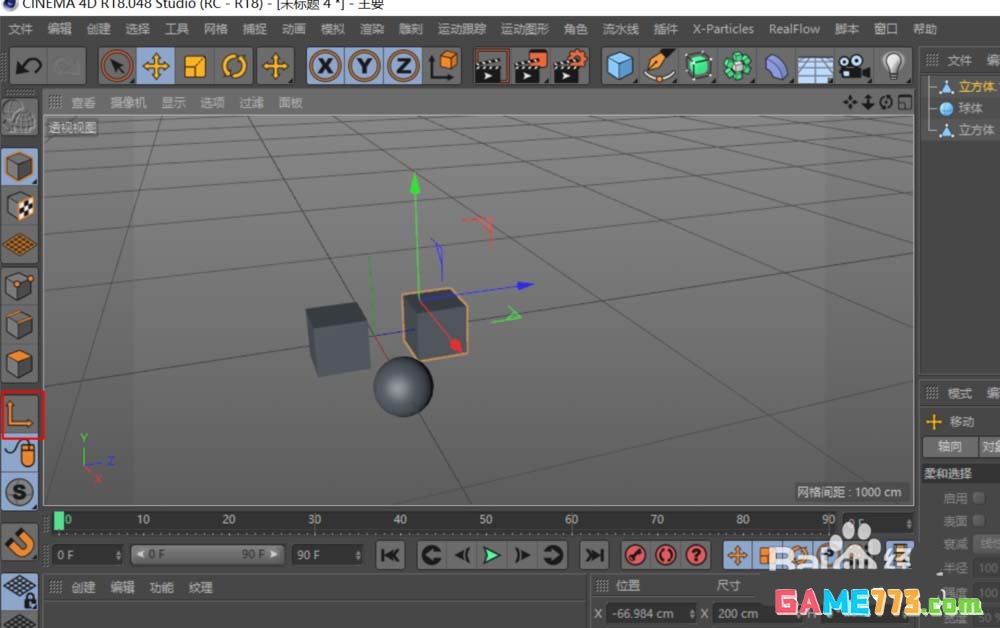
1、新建立的对象一般都是在对象的中心位置。有时侯我们需要这个坐标移动。

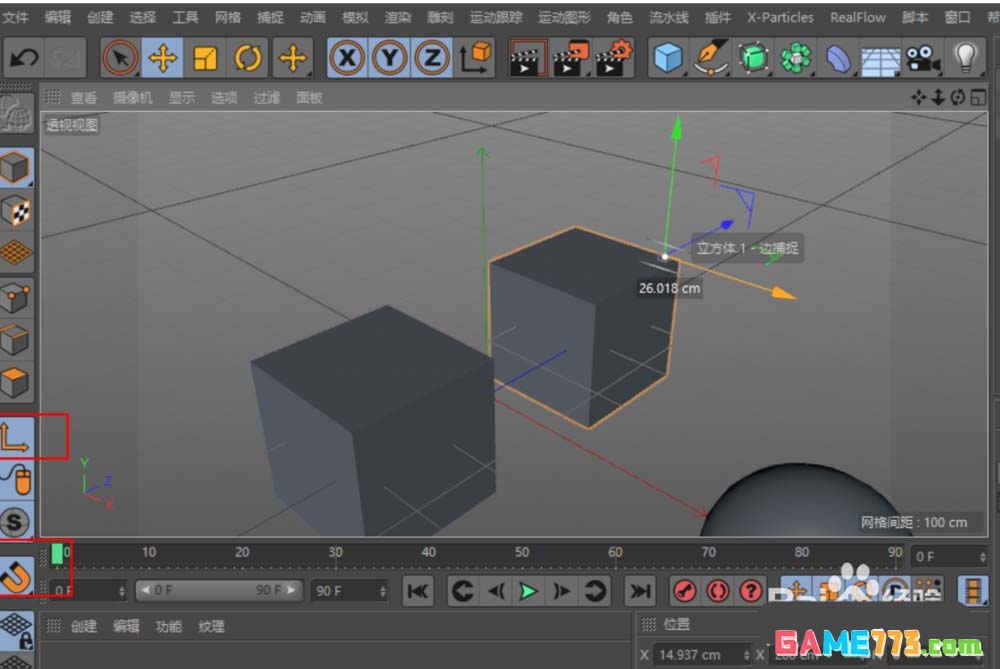
2、有个前提,就是对象要转换为可编辑多边形。点开“启用轴心(快捷键L)”,这时可以用移动,旋转,来对坐标进行修改位置。

3、移动坐标到自已所要的位置后,只要再点“启用轴心”将该工具取消就可以了。

4、这时的对象坐标就是修改后的位置了,所有的移动,旋转,缩放都是围绕新的坐标展开。

5、在修改坐标位置过程中,可以打开捕捉功能,会更加方便定位。

6、如果,想将坐标回复到原来状态,怎么办呢。在网络菜单栏选"重置轴心",选轴居中到对象,即可。


下一篇:c4d怎么做破碎效果 c4d怎么做镜子破碎效果
