Cinema 4D小石凳怎么制作 c4d凳子怎么做
来源:game773整合
作者:773游戏网
时间:2026-03-29 11:00
Cinema 4D小石凳怎么制作?c4d凳子怎么做?在Cinema 4D中建模立体小石凳其实并不复杂,基本操作就能完成。小编为大家带来详细的建模教程,从创建基础立方体开始,调整尺寸形成凳面与凳腿,再通过倒角、细分曲面等工具为边缘增添圆润感即可,详细的制作过程就跟随小编一起来看看吧!
Cinema 4D小石凳怎么制作 c4d凳子怎么做

1、首先打开新建场境,创建立方体图形;

2、创建图形如下;调节尺寸大小 ,调节效果如下:


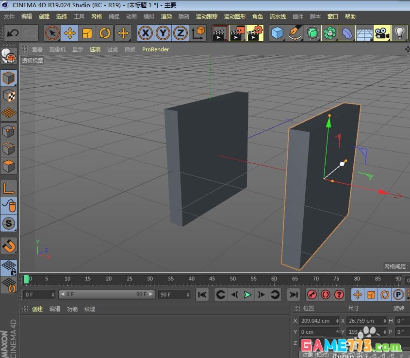
3、选择立方体,按ctrl复制一份,作为石凳脚,如下图所示:

4、按ctrl复制一份,向上拉伸,作为石凳板,如下图所示:

5、旋转到水平角度,如下:


6、切换到四视图,在顶视图细微的调节石凳板的大小及位置,如下图:

下一篇:极简时钟app锁屏怎么设置 极简时钟app使用教程
